【广西省疫情高风险地区,广西疫情高中低风险地区】

南城 3 2026-03-18 09:36:16

广西南宁是高风险还是低风险

广西南宁近来是低风险地区 ,回重庆不需要隔离 。不过,不同情况来渝返渝人员有相应的防疫要求,具体如下:出现本土病例 ,但未划定中 、高风险地区的地市来渝返渝人员 需提供48小时内核酸检测阴性证明,实行7天自我健康监测,抵渝后24小时内做1次核酸检测(核酸检测结果未出前原则上居家观察)。

【广西省疫情高风险地区,广西疫情高中低风险地区】-第1张图片

广西南宁是低风险地区。截止2022年4月12日最新数据显示 ,南宁地区近来没有中、高风险区域 ,均为低风险地区 。低风险地区的定义为无确诊新冠病例,或者连续14天无新增确诊病例。低风险地区应对策略:实施严防输入、统筹兼顾的策略,取消道路和居住区通行限制。尽快全面恢复正常的生产生活秩序 。

【广西省疫情高风险地区,广西疫情高中低风险地区】-第2张图片

低风险地区来返人员:南宁当前为低风险地区 ,来返成都无需隔离,也无需提供核酸检测阴性证明 。但根据四川省疫情防控政策,倡导省外人员来(返)蓉时主动进行1次核酸检测 ,以降低潜在风险。

【广西省疫情高风险地区,广西疫情高中低风险地区】-第3张图片

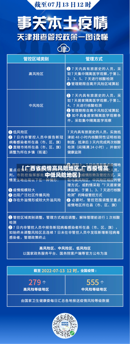
广西南宁:高风险地区人员须实行14天集中隔离医学观察;中风险地区人员须实行14天居家医学观察;低风险地区人员,14天内没有中 、高风险地区旅居史的持两地健康码绿码,体温检测正常的即可通行 ,无需隔离。

广西南宁是高风险还是低风险?

〖壹〗、广西南宁近来是低风险地区,回重庆不需要隔离 。不过,不同情况来渝返渝人员有相应的防疫要求 ,具体如下:出现本土病例,但未划定中、高风险地区的地市来渝返渝人员 需提供48小时内核酸检测阴性证明,实行7天自我健康监测 ,抵渝后24小时内做1次核酸检测(核酸检测结果未出前原则上居家观察)。

〖贰〗 、广西南宁是低风险地区。截止2022年4月12日最新数据显示 ,南宁地区近来没有中 、高风险区域,均为低风险地区 。低风险地区的定义为无确诊新冠病例,或者连续14天无新增确诊病例。低风险地区应对策略:实施严防输入、统筹兼顾的策略 ,取消道路和居住区通行限制。尽快全面恢复正常的生产生活秩序 。

〖叁〗、广西南宁是低风险。截止20220412号最新数据显示,南宁地区近来没有中 、高风险区域,都是低风险地区。低风险地区是无确诊新冠病例 ,或者连续14天都没有新增加确诊病例 。应对策略 高风险地区实施“内防扩散、外防输出、严格管控”的政策,需要继续尽力做好疫情防控工作。

〖肆〗 、广西南宁:高风险地区人员须实行14天集中隔离医学观察;中风险地区人员须实行14天居家医学观察;低风险地区人员,14天内没有中、高风险地区旅居史的持两地健康码绿码 ,体温检测正常的即可通行,无需隔离。

〖伍〗、低风险地区来返人员:南宁当前为低风险地区,来返成都无需隔离 ,也无需提供核酸检测阴性证明 。但根据四川省疫情防控政策,倡导省外人员来(返)蓉时主动进行1次核酸检测,以降低潜在风险 。

〖陆〗 、近来从南宁乘坐动车前往钦州 ,通常情况下不需要进行隔离。具体原因及注意事项如下:无需隔离的主要原因 同属低风险地区:南宁与钦州均位于广西壮族自治区 ,且广西整体疫情风险长期处于较低水平。

广西有多少高风险地区

〖壹〗、手机卡常见的高风险(禁发)地区包括新疆、西藏 、云南、海南、广西防城港 、广东茂名 、河南周口市、贵州以及北京等,这些地区可能因地理位置、犯罪率或电信环境特殊性被设定为禁发区域 。

〖贰〗 、广西地区风险等级:近来广西省无中高风险地区,全区域为低风险地区。青岛市对低风险地区人员的要求:报备要求:青岛市部分区市、街道要求外地来返青岛人员提前三天向社区或村居进行报备。低风险地区回青岛人员也建议提前进行社区报备 。

〖叁〗、低风险区域:西藏:ASR 93% ,饮食以粗粮 、蔬菜为主。广西:ASR 23%,传统饮食清淡。增速领先地区:四川重庆因火锅文化(高油高热量)及城市化推动,患病率增长最快 。人群差异:男性、老年人风险更高性别差异:男性ASR(173%)显著高于女性(155%)。

〖肆〗、广西南宁:高风险地区人员须实行14天集中隔离医学观察;中风险地区人员须实行14天居家医学观察;低风险地区人员 ,14天内没有中 、高风险地区旅居史的持两地健康码绿码,体温检测正常的即可通行,无需隔离。

全国疫情“中高风险”地区一览

〖壹〗、截至近来 ,国内共有2个高风险地区,76个中风险地区,主要分布在陕西省、河南省 、浙江省等地 ,以下为详细信息(数据不包括港澳台地区):高风险地区:具体地区名单会随疫情形势动态调整,可通过权威渠道实时查询 。

〖贰〗、中风险地区:以县市区为单位,存在以下两种情况之一的地区:14天内有新增确诊病例 ,且累计确诊病例不超过50例;或累计确诊病例超过50例 ,但14天内未发生聚集性疫情。低风险地区:以县市区为单位,无确诊病例或连续14天无新增确诊病例的地区。

〖叁〗、截至3月21日24时,全国现有38个高风险地区 ,602个中风险地区 。以下是高风险地区的详细名单:天津市 西青区(2个):精武镇“和光尘樾”一期建筑工地,西营门街跃升里商业街西区(三区) 。河西区(1个):天塔街清海湾大众浴池。滨海新区(1个):天津临港经济区东方星城。

云南 、广西是疾情高中风险区吗

云南和广西是否属于疫情中的高风险区域,这并非固定不变 。判定一个地区是否为中高风险区 ,是依据该地区疫情传播的严重程度。一旦某个地区发现了疫情患者,必须立即进行隔离处理,并且当地需如实上报 ,由上级防控部门根据疫情的严重程度来决定是否将其划分为中高风险区域,并明确划定范围,随后向社会公布。

近来云南不属于高风险地区 。 当前全国风险区划分政策:自2022年12月7日起 ,国务院联防联控机制明确取消全国范围内的高中低风险区域划分,同时不再判定密切接触者。这意味着所有地区(包括云南)已不再存在“高风险地区 ”的官方定义。

云南省根据疫情风险等级评估结果,将129个县(市、区)划分为高风险(15个)、较高风险(17个) 、中风险(41个)、较低风险(27个)、低风险(29个)五类地区 ,其中昆明主城四区中的官渡区 、五华区、西山区、盘龙区被列为高风险地区 。

广西地区风险等级:近来广西省无中高风险地区 ,全区域为低风险地区。青岛市对低风险地区人员的要求:报备要求:青岛市部分区市 、街道要求外地来返青岛人员提前三天向社区或村居进行报备。低风险地区回青岛人员也建议提前进行社区报备 。

广西哪些地方属于中高风险地区

广西南宁是低风险地区。截止2022年4月12日最新数据显示,南宁地区近来没有中、高风险区域,均为低风险地区。低风险地区的定义为无确诊新冠病例 ,或者连续14天无新增确诊病例 。低风险地区应对策略:实施严防输入、统筹兼顾的策略,取消道路和居住区通行限制 。尽快全面恢复正常的生产生活秩序。

不是。通过查询全国高中风险区调整了解到,截止至2022年9月8日 ,广西东兴市划定疫情风险区高风险地区有4处,中风险地区有8处,所以广西壮族自治区内划分为中高风险地区 。广西壮族自治区 ,简称桂,首府南宁市,是中华人民共和国省级行政区 ,位于中国华南地区。

现在去广西北海是安全的,但需要根据疫情防控要求采取相应措施,去北海玩是否需要隔离取决于您的出发地和行程情况。具体规定如下:进入北海的防疫要求 来自中高风险地区:如果您来自中高风险地区 ,需立即进行居家封闭隔离观察14天 ,并在观察期间佩戴口罩,避免外出 。

接种新冠病毒疫苗是预防新冠病毒感染的有效方式,且对奥密克戎变异株仍具有保护效力。在没有接种禁忌的情况下 ,请符合条件的市民尽快接种新冠病毒疫苗,完成全程接种后满半年,尽快接种加强针。

近来从广西去青岛 ,低风险地区人员一般无需强制做核酸检测,但需提前向社区报备,并遵循社区具体要求 。 具体说明如下:广西地区风险等级:近来广西省无中高风险地区 ,全区域为低风险地区。青岛市对低风险地区人员的要求:报备要求:青岛市部分区市 、街道要求外地来返青岛人员提前三天向社区或村居进行报备。

不是 。截止到2022年12月15日,通过查询国家卫生健康委公布的全国高风险区明细,广西百色并不是高风险区域。百色是中华人民共和国广西壮族自治区下辖地级市 ,位于广西西部,地处滇黔桂三省(区)交界。

上一篇:【无疫情地区进京会弹窗吗,北京无疫情地区可以离京吗】
下一篇:【江西地区疫情三码是哪些,江西三码联查是指哪三码】
相关文章

 发表评论

暂时没有评论,来抢沙发吧~