桂林疫情属风险地区吗/桂林是疫情中高风险地区

南城 2 2026-03-16 13:39:15

桂林为什么解封了

〖壹〗、没有疫情。桂林是广西壮族自治区地级市 ,截止至2022年12月8日,该地区疫情得到了良好控制,其所在行政区已全部划分为低风险地区 ,没有疫情了,所以该地区宣布进行解封了,但出行时仍需根据防疫政策做好个人防护措施 。

桂林疫情属风险地区吗/桂林是疫情中高风险地区-第1张图片

〖贰〗 、解封了。通过查询桂林平乐疫情防控公告了解到 ,经核实截止至2022年12月8日该区域疫情情况好转没有出现新增病例 ,因此是解封了的。桂林,简称桂,广西壮族自治区辖地级市 ,二级大城市、省域副中心城市 。

桂林疫情属风险地区吗/桂林是疫情中高风险地区-第2张图片

〖叁〗、022年12月桂林解封了,学校复课了。据相关资料显示,临桂2022年12月8日复课了。新冠肺炎列入乙类流行感冒 ,全国解封,复工复产复学 。

〖肆〗 、解封 。根据桂林市疫情防控要求,截止到2022年12月10日 ,桂林市属于常态化防控区域,已经解封。桂林,简称桂。桂林市位于南岭山系西南部 ,地处湘桂走廊南端,广西壮族自治区东北部 。北部及东北部与湖南省交界,东南部与广西壮族自治区贺州市接壤。

〖伍〗、已经解封。根据桂林八里街疫情最新相关消息 ,并没有相关封城通告 ,也希望广大市民以官方发布消息为准 。

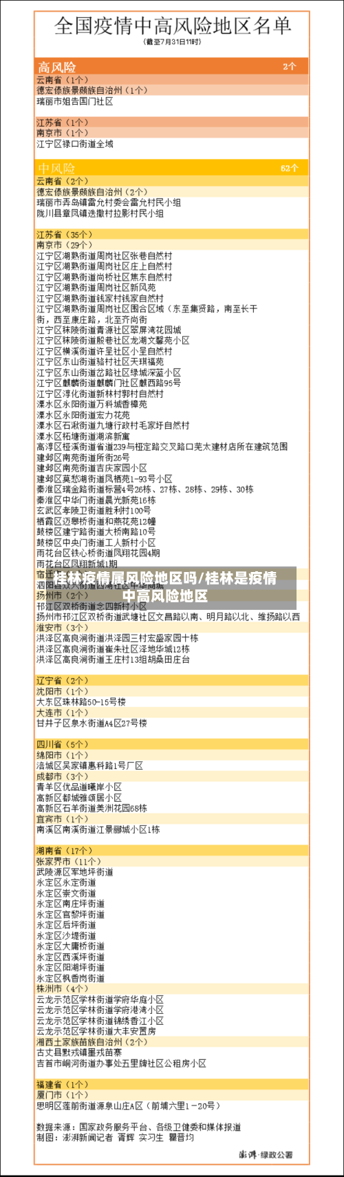
广西近来疫情中高风险地区有哪些

〖壹〗、022年3月5日0—24时,全国新增本土病例175例,近来国内的疫情形势较为严峻 ,那么关于最新的全国疫情中高风险地区名单,(不含港澳台)疫情中高风险地区名单都有哪些,一起了解下。

〖贰〗 、广西南宁是低风险。截止20220412号最新数据显示 ,南宁地区近来没有中 、高风险区域,都是低风险地区 。低风险地区是无确诊新冠病例,或者连续14天都没有新增加确诊病例。应对策略 高风险地区实施“内防扩散、外防输出、严格管控”的政策 ,需要继续尽力做好疫情防控工作。

〖叁〗 、当国家发生疫情或重大紧急卫生事件时,根据当前疫情的实际情况和发展态势,综合考虑新增和累计确诊病例数等因素 ,以县市区为单位划分为:低风险区、中风险区、高风险区 。

广西桂林永福县是否个中风险地区

〖壹〗 、不是。根据桂林市疫情工作报告了解到,截止到2022年12月13日,广西桂林永福县不是个中风险地区。永福县位于广西省桂林市 ,经核实 ,当地疫情好转,为常态化管控地区,恢复正常的社会生产和居民生活 。

〖贰〗、桂林的地震危险性相对较大 ,因为该地区的地震几率较高,历史上也发生过多次地震 。桂林市被列为自治区级地震重点防御城市,全市有54%的国土面积 ,包括市区、全州 、兴安、灵川、临桂 、永福县,均处在国家标准规定的地震动峰值加速度0.05g(相当于地震基本烈度6度)设防区域内。

〖叁〗、苏桥经济开发区位于永福县苏桥镇,距离桂林市26公里 ,距离两江世界机场5公里,是桂林市规划面积最大的园区。苏桥经济开发区地处我国中西部结合处,背靠资源丰富的大西南川滇黔渝 ,南可直达广西沿海钦州、北海 、防城港,湛江等出海口及东盟各国,东出梧州 、贺州 ,可达珠三角发达地区 ,北连两湖中原地区 。

〖肆〗、广西桂林永福县是一个非常适合养老的地方,以下是具体原因:自然环境优越 空气清新:森林覆盖率达到798%,是名副其实的小氧吧 ,空气中负氧离子含量高达每立方厘米8万个,对老年人的呼吸道和心血管系统等都非常有益。

〖伍〗、永福县增速达37%,在亿元级别地区中表现突出 ,可能受益于特色产业或投资拉动。恭城和阳朔增速为正,但具体数值未提及;其余四地(龙胜 、象山、秀峰、叠彩)均为负增长,需关注后续恢复情况 。

〖陆〗 、永福县还是中国首批被授予“中国长寿之乡 ”称号的地区之一 ,这得益于其独特的地理环境、优质的生活条件和良好的医疗保障。在这里,老年人可以享受到长寿的氛围和优质的养老服务。综上所述,广西桂林永福县凭借其优美的自然环境、宜人的气候 、丰富的资源和注重养生的文化氛围 ,确实是一个适合养老的地方 。

防城港去桂林要不要隔离

〖壹〗、不需要。防城区,隶属广西壮族自治区防城港市。桂林,简称“桂” ,广西壮族自治区辖地级市、省域副中心城市 。根据广西防疫政策规定:防城港和桂林两地都属于低风险地区 ,在两地之间来往的旅客不需要居家隔离,只需持有48小时内核酸证明和健康码即可。

〖贰〗 、不要。桂林,简称桂 。桂林市位于南岭山系西南部 ,地处湘桂走廊南端,广西壮族自治区东北部 。通过查询疫情防控显示,截止2022年10月4号 ,桂林没有新增病例,方洪刚属于低风险地区,因此只需持有48小时核酸证明即可 ,不需要隔离。防城港是广西壮族自治区下辖的地级市,环北部湾城市群城市,是一座滨海城市、边关城市、港口城市。

〖叁〗 、可以 。根据广西查询防疫部资料显示 ,2022国庆节期间防城港地区没有确诊病例,可以自驾游去桂林,外来返桂林的人员需要持有48小时内核酸检测阴性证明。

〖肆〗 、出广西:凭健康码绿码通行 ,持48小时核酸阴性证明出行 ,时刻关注目的地的防疫政策。非必要不远行、非必要不离邕、不离桂,非必要不前往中高风险地区 、有本土病例地区、涉疫区 。中高风险地区、本土疫情所在地人员进入广西市:需持“24小时或48小时核酸阴性证明” 、抵百后集中医学隔离或居家监测。

桂林属于什么风险等级

广西14个地市2024-2026年光伏、风电消纳风险预警结果显示,钦州、贵港 、崇左、桂林等地部分年份存在红色预警 ,表明消纳风险高,已无新增消纳能力。新能源消纳风险预警等级划分新能源消纳风险预警等级共分为绿色、黄色 、橙色、褐色、红色五个等级,具体含义如下:绿色:消纳条件好 ,消纳风险小 。黄色:消纳条件一般,有一定消纳风险。

广西桂林近来属于低风险区。以下是桂林市风险等级情况的详细说明:当前风险等级 广西桂林近来整体被划分为低风险区 。这意味着在该地区内,疫情传播风险相对较低 ,但仍需保持警惕,做好个人防护。

桂林市属于低风险区,桂林市民应尽量减少跨省区人员流动 ,不到中高风险地区,非必要不离桂,非必要不前往有疫情的省份 ,非必需不出境。

风险18级确实显得比较严重 ,但具体状况需进一步明确 。我理解这个问题可能涉及不同层面的风险评估,比如银行内部的风险管理,或者是对客户的信用评级 。此外 ,也可能是针对理财产品或其他金融产品的风险等级评估。如果要具体我认为问题的核心可能在于客户风险等级评估。

桂林银行的中低风险的理财产品可以买 。以下是关于桂林银行中低风险理财产品的几个要点:风险等级:中低风险的理财产品通常意味着其投资风险相对较低,但并不代表没有风险。投资者在购买前应充分了解产品的风险收益特征和投资策略。收益情况:这类产品的预期收益率一般也会相对较低,但相对稳定 。

上一篇:白山地区肺炎疫情(白山市疫情公告)
下一篇:淄博疫情高发地区/淄博现在疫情怎么样了
相关文章

 发表评论

暂时没有评论,来抢沙发吧~