四川南充地区疫情分布图(四川南充地区疫情分布图片)

南城 2 2026-03-16 05:33:09

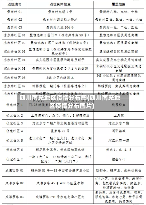
四川南充防疫最新政策

中高风险区和关联区域继续严格执行疫情防控有关规定,其他区域有序恢复正常生产生活秩序。公共交通恢复正常运营 ,市民乘坐公共交通工具时须全程规范佩戴口罩 、出示健康码、扫场所码 。

四川南充地区疫情分布图(四川南充地区疫情分布图片)-第1张图片

一)凡有省外中高风险地区旅居史的来(返)南人员,实施集中隔离,期间每3天进行1次核酸检测 ,直至离开风险地区满14天为止,解除集中隔离时应采取双采双检。

四川南充地区疫情分布图(四川南充地区疫情分布图片)-第2张图片

近7天内有高风险区旅居史的来(返)南人员,7天集中隔离;近7天内有中风险区旅居史的来(返)南人员 ,7天居家隔离。有西藏自治区、新疆维吾尔自治区旅居史的来(返)南人员,自抵达目的地社区(村)当日起,执行“3天居家健康监测+3天重点人员监测 ”防控措施 。

南充疫情防控最新政策:科学精准划分风险区域。按楼栋 、单元、楼层、住户划定高风险区 ,不得随意扩大到小区 、社区和街道等区域。不得采取各种形式的临时封控;进一步优化核酸检测 。不按行政区域开展全员核酸检测 ,进一步缩小核酸检测范围、减少频次。根据防疫工作需要,可开展抗原检测。

近期国内、省内多地发生疫情,疫情输入和传播风险持续存在 。现将有关事项提醒如下:近7天内有高风险区旅居史的来(返)南人员 ,7天集中隔离,费用自理;近7天内有中风险区旅居史的来(返)南人员,7天居家隔离 。

南充第一次疫情封了多久解封

南充第一次疫情封了**25天**后解封。时间截止2022年9月14日。据南充疫情最新消息 ,截止2022年10月16日,新增本土无症状病例17例,高风险地区11个 ,中风险地区6个,南充预计解封时间最快在十一月左右,具体解封时间建议以官方消息为准 。

南充春风玫瑰园。截止至2022年9月14日 ,根据南充疫情可知,南充第一次疫情发生在2020年,南充第一次疫情封了25天解封。截止到2022年9月14日 ,根据南充疫情可知 ,2022年8月28日,南充已经解封,居民可日常出行 ,做好个人防护,减少人员聚集 。

天。据查询南充跨区风控时间是10月24日起至11月2日0时公9天。疫情中的高危区域,一般重点区域会封闭控制 。在此期间 ,如果没有新增病例,可以在14天内解封,具体取决于封闭社区是否有新增病例。

解封不等于解除防控措施 ,封控区解封后,居民要实行7天健康管理,每天进行体温自测和健康监测 ,不能出小区 、村(居)等规定区域,不去公共场所 、不去人员聚集场所、不乘坐公共交通工具,全程做好个人防护。

中风险区域:一般是14天就可以解封 ,而具体要看封闭小区是否有新增病例 。若是出现1例阳性病例之后 ,14天之内核酸检测都是阴性,就可以解封。但这14天期间陆续的有新增病例出现,解封时间就会重新开始计算。

南充现在疫情怎么样?

〖壹〗、南充现在疫情:截止到11月11日0时至24时顺庆区新增1例新冠肺炎无症状感染者 。无症状感染者1 。社区筛查中发现 ,11月11日,经专家会诊,诊断为新冠肺炎无症状感染者。近来 ,全市有高风险区2个:顺庆区凤天路13号尚城明珠3栋。顺庆区凤天路6号联通公司办公区 。低风险区1个:顺庆区除高风险区以外的其他区域。

〖贰〗 、疫情防控与经济发展的平衡:南充在疫情冲击下实现“双胜利”,为同类城市提供了疫情防控常态化背景下的经济复苏范本。经济结构优化:从投资、工业、消费三驾马车的均衡增长来看,南充经济结构韧性增强 ,抗风险能力提升 。

〖叁〗 、据南充疫情最新消息,截止2022年10月16日,新增本土无症状病例17例 ,高风险地区11个,中风险地区6个,南充预计解封时间最快在十一月左右 ,具体解封时间建议以官方消息为准。

〖肆〗、形态严峻。通过查询南充疫情防控指挥部了解到 ,截止到2022年12月17日,南充疫情形态严峻,南充 ,又称“果城、绸都”,四川省地级市 。位于四川盆地东北部 、嘉陵江中游,地处川渝交通要冲 ,居于“西通蜀都、东向鄂楚、北引三秦 ”特殊地理位置。

〖伍〗 、有疫情。通过查询相关公开信息显示南充截止于12月7日在过去的14天内有新冠疫情的出现,无症状感染者25例 。防疫防控情况处于常态化地区,防疫防控措施是有中高风险区的市州人员确需跨市州流动 ,省外3天居家健康监测加3天重点人员监测。

〖陆〗、严重。截止到9月3日,我市新增本土确诊病例1例(为既往无症状感染者转为确诊病例),新增本土无症状感染者5例 ,治愈出院确诊病例5例、无症状感染者9例 。疫情还是非常严重的,市民每天必须佩戴口罩并进行核酸检测 。

上一篇:牡丹江其他地区疫情政策/牡丹江疫情新规定
下一篇:疫情国内风险地区(疫情国内风险地区有哪些)
相关文章

 发表评论

暂时没有评论,来抢沙发吧~