〖壹〗 、月15日0时至15时 ,北京新增本土新冠肺炎病毒感染者7例,当前疫情防控仍处于关键阶段 。以下是详细情况:新增感染者情况 6月15日0时至15时,北京新增本土新冠肺炎病毒感染者7例(感染者2290至2296),分布在朝阳区3例 ,西城区、海淀区、丰台区、昌平区各1例。

〖贰〗 、月5日16时至6日16时,北京市新增本土新冠肺炎病毒感染者7例,其中确诊病例5例、无症状感染者2例;顺义区4例、朝阳区3例。截至近来 ,小金阁阁服装店相关聚集性疫情已造成16人感染。新增本土感染者情况 感染者999:均为感染者88的同事,工作地点同感染者88 。

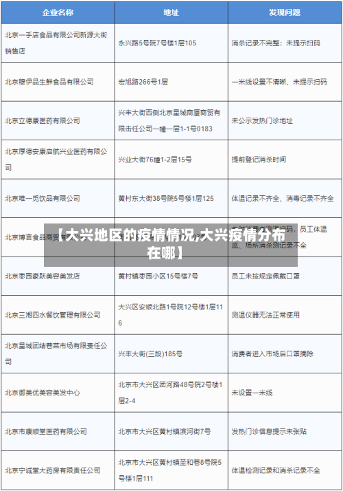
〖叁〗 、北京针对大兴天宫院街道融汇社区局部聚集性疫情,以“紧而不乱、神速应对 ”为原则 ,迅速启动防控机制,通过全域管控、高效流调 、大规模核酸筛查等措施遏制疫情扩散,同时呼吁市民配合防控工作。


物流管控:除韵达快递外 ,其他快递企业需加强消杀和人员健康监测,严防“物传人”。北京整体疫情形势 新增病例数据:5月13日15时至14日15时,北京市新增本土感染者40例 ,其中朝阳区、海淀区、房山区各12例,西城区3例,丰台区1例 。
北京新增40例感染者,涉疫单位多人被问责北京市通报新增本土新冠肺炎确诊病例40例 ,涉及两家单位因防疫不力被追责,包括医疗机构 、学校等重点场所。相关部门强调压实“四方责任”,严控聚集性风险。
北京1例感染者因3次上公厕引发近40例感染 ,主要因公厕空间密闭、人员流动频繁且病毒通过气溶胶传播导致聚集性感染 。 具体分析如下:事件背景与传播链条根据北京市第323场疫情防控发布会通报,1例感染者因3次使用公共厕所,导致3例续发病例 ,并进一步引发近40例关联感染。
北京40例感染者指向一公厕疫情通报:北京市第323场疫情防控工作新闻发布会通报,5月2日15时至3日15时,新增本土新冠肺炎病毒感染者53例 ,其中管控人员50例,社区筛查3例。
月14日0—24时,全国新增确诊病例80例 ,其中本土病例40例,境外输入病例40例 。具体分布如下:境外输入病例:共40例,分布如下:广东:16例 福建:8例 上海:6例 广西:4例 山东:2例 北京:1例 黑龙江:1例 江苏:1例 四川:1例 含3例由无症状感染者转为确诊病例:广东2例,四川1例。
月11日0时至24时 ,北京市新增6例本土确诊病例和1例无症状感染者,其活动轨迹涉及酒店、餐厅 、地铁、商场、学校、银行等多个场所,具体如下:确诊病例1:中国昆仑工程有限公司总部员工 10月28日至11月10日 ,在北京胜利酒店和塔里木酒店住宿及开会。
〖壹〗 、北京大兴区属于低风险地区 。低风险地区是指无确诊病例,或者连续14天都无新增加确诊新冠肺炎病例。《常态化防控下北京市新冠肺炎疫情风险分区分级标准》,经评估 ,丰台区卢沟桥(地区)乡、大兴区魏善庄镇、大兴区高米店街道连续14天内无新增本地确诊病例,由中风险地区调整为低风险地区。
〖贰〗 、北京部分地区为中高风险区。近来,北京市高危区域包括南磨房乡南新苑小区、长阳镇高速长阳分公司、阎村镇北京理工大学房山分校 、朝阳区十八里店乡小武基村、石楼镇石楼村、韩村河镇武侯村 、街道世茂别墅小区、窦店镇苏村、长阳镇碧桂园小区 、长阳镇镇郭各庄村、太湖镇胡家发 。
〖叁〗、高风险地区:北京市丰台区花乡地区为高风险地区。中风险地区:西城、大兴 、房山等区22个街乡位列中风险地区。
全国31省区市连续两天新增确诊超100例 ,新增确诊数连续6天上升,疫情形势需高度警惕 。
近3日我国每天新增本土确诊病例和无症状感染者总数已降至100例以下,全国疫情防控形势持续向好。疫情防控形势持续向好国家卫生健康委新闻发言人米锋在发布会上明确指出 ,当前全国疫情防控成果显著,近3日每天新增本土确诊病例和无症状感染者数量均控制在100例以下。
截至相关报道时间,青岛、连云港、石家庄三地已有超100例师生确诊,具体情况如下:青岛莱西市 确诊总数:截至3月5日24时 ,莱西市本次疫情累计报告确诊新冠肺炎病例91例 。师生确诊情况:学生78例,其中77人为莱西七中的在校生,1人为莱西市院上镇中心中学学生。
奥地利:单日新增确诊病例连续多天降至100例以下。奥地利从4月14日起已恢复部分商业设施营业 。奥地利总理库尔茨21日宣布 ,鉴于第一步放松防疫措施计划进展顺利,政府将按照既定方案,继续谨慎推进各领域逐步“开放”。
青岛本轮疫情情况 青岛疫情来势汹汹 ,3月4日莱西市人民医院发热门诊筛查发现3例确诊病例,3月5日迅速增加88例本土确诊病例,3月6日新增163例新冠阳性 ,3月7日有158例新冠阳性,成为国内少见的连续疫情日增破百的城市。
月2日0—24时,全国新增本土病例101例 ,其中西安市新增本土病例90例,已降至100例以内 。具体分布如下:全国总体情况:根据国家卫健委1月3日消息,1月2日0—24时,31个省(自治区 、直辖市)和新疆生产建设兵团报告新增确诊病例161例。
发表评论
暂时没有评论,来抢沙发吧~