在微信中查询疫情期间行程轨迹,可通过搜索“国务院客户端”小程序中的防疫行程卡功能实现 ,具体步骤如下:进入微信主界面在苹果手机桌面上点击微信图标,启动应用后进入主界面。搜索“国务院客户端 ”点击微信顶部搜索框,输入“国务院客户端” ,在搜索结果中选取对应的小程序进入 。

微信行程轨迹记录可通过“通信行程卡”小程序查询,具体步骤如下:步骤1:打开微信并搜索小程序启动微信应用,点击顶部搜索框 ,输入“通信行程卡 ”或“行程卡”,在搜索结果中选取官方小程序进入。步骤2:输入手机号并验证进入小程序后,系统会提示输入手机号码。

打开微信APP ,点击屏幕顶部的搜索按钮 。搜索并关注公众号:在搜索框中输入“行程识别查询”。从弹出的选项中,选取第二个公众号“疫情期间行程查询 ”并关注。进入公众号并选取运营商:进入“疫情期间行程查询”公众号后,会看到不同手机运营商的二维码 。
打开微信并搜索:首先 ,打开手机微信,在微信的搜索框中输入“行程查询助手”进行搜索。选取运营商端口:搜索结果中会出现多个相关小程序或链接,根据你所使用的手机号码归属运营商(移动、联通或电信),选取对应的端口进行查询。
方法一:通过微信查询点击健康码打开微信 ,进入“服务 ”页面,点击“健康码” 。出示健康码进入电子健康码页面后,点击“健康码出示”。进入行程卡查询在健康码页面下方 ,点击“国务院行程卡查询 ”。查看行动轨迹页面将显示近14天的行动轨迹,包括到访过的地区(精确到地市级) 。
手机行程轨迹怎么搞?微信找到行程查询助手 打开手机微信,在微信中搜索“行程查询助手”选取端口查询 根据用户手机号码归属选取移动 、联通或电信端口进行查询。移动用户查询 进入“疫情期间行程查询公测版” ,查询手机号码。查询行程数据 选取本人同意并授权中国移动查询本人在疫情期间的行程数据。
可以通过支付宝中的通信大数据行程卡查询自己是否去过中高风险地区,具体操作如下:工具/原料:确保手机为小米10(其他品牌手机操作类似)、系统为MIUI12(其他系统操作类似),并安装支付宝22版本(或更新版本) 。
在支付宝中 ,可通过健康码页面关联的通讯大数据行程卡功能,查询14天内是否到访过中高风险地区,具体操作如下:步骤一:进入健康码页面打开支付宝APP ,在首页点击或搜索“健康码”功能入口。此功能为支付宝防疫核心工具,集成个人健康状态与行程信息。
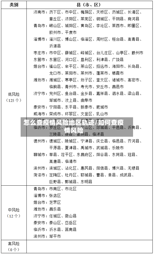
可以通过支付宝的国务院服务中的疫情风险等级查询功能,查自己是否去过中高风险地区,具体操作如下:打开手机的支付宝软件 ,点击下面的市民中心 。点击下面的国务院服务。最后选取下面的疫情风险等级查询即可。通过该功能,可以查询自己去过或计划前往的地区是否为中高风险地区 。
全国风险等级查询入口国务院微信小程序用户可通过微信搜索“国务院客户端 ”小程序,进入后点击“疫情风险查询”功能 ,即可查看全国中高风险地区实时名单。该平台数据由国家卫生健康委员会提供,更新及时且权威。
在高德地图中查看确诊患者轨迹地图,可通过搜索“疫情”关键词进入相关功能模块 ,地图会展示官方发布的疫情信息,其中橙色圆点代表确诊患者的活动轨迹,用户可缩放地图查看具体路径 。
进入“我的 ”页面打开高德地图APP ,在首页底部导航栏中点击【我的】,进入个人中心页面。打开“更多工具”在“我的”页面中,向下滑动找到【更多工具】选项并点击 ,进入功能集合页面。选取“疫情地图 ”在“更多工具”页面中,找到【疫情地图】功能并点击,系统将自动加载当前区域的疫情风险分布信息 。
打开手机上的高德地图应用程序。 点击首页的搜索框,进入搜索页面。 搜索服务“疫情地图” ,打开新冠肺炎疫情地点地图。 进入疫情地图后,可以查看最新的疫情实时数据地图 。通过日期提醒,可以查看数据采集的日期。 不同时间的新冠肺炎患者可以在左侧进行切换。

发表评论
暂时没有评论,来抢沙发吧~