重点疫情地区管理政策(重点疫情地区管理政策有哪些)

南城 8 2026-03-13 09:03:11

关于疫情重点地区来寿返寿的隔离政策

对全域封闭管理地区 ,参照中高风险地区人员管理;同时空伴随人员,参照密接者进行管理。对疾控中心通报协查的密接、次密接按规定落实隔离管控措施 。

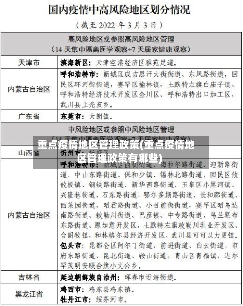
重点疫情地区管理政策(重点疫情地区管理政策有哪些)-第1张图片

现就有奖举报近期疫情重点地区来寿返寿漏管人员有关事项通告如下:主动报备,积极配合请来自疫情中高风险地区所在地市来寿返寿人员 ,按规定第一时间向所在镇街或村居登记报备 ,并积极配合做好核酸检测 、集中隔离、居家健康监测等防控措施。

集中隔离有学生证免费。近来重点地区返寿大学生及家长要严格遵守疫防规定,需提前3天向所在社区(村)报备,并请持48小时内核酸检测阴性证明 ,旅途中做好个人防护,抵寿后主动配合属地落实分级分类防控措施 。

就医时应主动告诉医生相关疾病流行地区的旅居史和接触史;买药时主动配合药店登记好姓名、身份证号码 、联系方式 、居住地等信息 。广大居民要坚持非必要不流动,提倡留在当地过节 ,如确需外出或入寿返寿,须提前3天将返乡时间、14日内旅居史、是否从事冷链物流行业等主动向目的地所在村居 、社区报备。

重点管控地区什么意思

重点管控地区是指在突发事件发生后,国家或者区域政府在指定的范围之内进行特别管理和控制的区域。这种管控通常针对区域内可能发生的一切不可预测的事件 ,以确保公共安全和社会稳定 。以下是对重点管控地区的详细解释:管控背景 重点管控地区的设立,通常是在突发事件发生后。

重点管控地区是指在突发事件发生后,国家或者区域政府为了应对区域内发生的一切不可预测的事件 ,在指定的范围之内对交通、人流、航空等可控制的设备 、工具进行重点管理和控制的地区。

重点管控地区通常在突发事件发生后被划定,这一区域内的任何不可预测事件都将受到国家或地方政府的特别监管 。管控措施涵盖交通、人流、航空等可控制的设施和工具,以确保公共安全。突发事件是指突然发生的事件 ,其影响可能危及社会安全 ,需要采取紧急应对措施。

重点管控地区是指在突发事件发生后,国家或区域政府为了应对不可预测的事件,在指定范围内对交通 、人流、航空等可控制的设备、工具进行重点管理和控制的地区 。具体来说:管控范围:重点管控地区的管控范围通常涵盖了交通系统 、人流密集区域以及航空运输等方面。

来渝返渝人员注意!涉及这些重点地区!实施“7天集中隔离”!

〖壹〗、近7日内有本土疫情的地区(省、自治区以地市级为单位 ,直辖市以区为单位)来渝返渝人员:实施“3天2检”。

〖贰〗 、中 、高风险地区来渝返渝人员:实行“7天集中隔离+7天居家隔离 ”,没有居家隔离条件的实行集中隔离,在第14天各做1次核酸检测 。

〖叁〗、《国内重点地区来渝返渝人员健康管理措施(2022年第三版)(修订版)》(渝肺炎组疫发〔2022〕38号)有高风险区7天旅居史的来渝返渝人员 ,实行“7天集中隔离 ”(以离开高风险区之日计),第7天各做1次核酸检测(以采样时间为准,下同)。

〖肆〗、国内来渝返渝人员健康管理措施:对中 、高风险地区来渝返渝人员 ,实行“7天集中隔离+7天居家隔离”,没有居家隔离条件的实行集中隔离,在第14天各做1次核酸检测。

〖伍〗、国内重点地区来渝返渝人员健康管理措施(2022年第三版修订版)对7天内有高风险区旅居史的来渝返渝人员 ,实行“7天集中隔离”(以离开高风险区之日计),第7天各做1次核酸检测 。

上一篇:哪里疫情高风险地区/那里属于疫情高风险地区
下一篇:六安地区最新疫情分布/六安地区最新疫情分布情况
相关文章

 发表评论

暂时没有评论,来抢沙发吧~