最新中高疫情风险地区(最新中高风险地区名单地图)

南城 7 2026-03-12 21:36:13

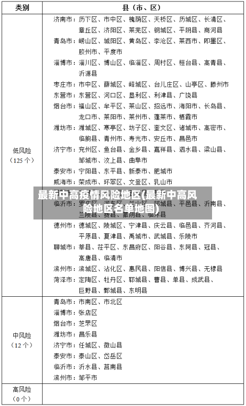
全国疫情中高风险地区有哪些?截至2022年5月23日

〖壹〗 、截至近来 ,国内共有2个高风险地区,76个中风险地区,主要分布在陕西省、河南省、浙江省等地 ,以下为详细信息(数据不包括港澳台地区):高风险地区:具体地区名单会随疫情形势动态调整 ,可通过权威渠道实时查询。

最新中高疫情风险地区(最新中高风险地区名单地图)-第1张图片

〖贰〗 、截止2022年5月23日,沈阳近来属于低风险地区 。沈阳地区近来没有中 、高风险区域,都是低风险地区。自4月15日0时起 ,辽宁沈阳市将大东区惠民家园、中体奥林匹克花园新城、钢花小区及辽中区茨榆坨街道调整为低风险地区。调整后,按照现阶段大东区 、辽中区全域疫情防控政策继续落实各项防控措施 。

最新中高疫情风险地区(最新中高风险地区名单地图)-第2张图片

〖叁〗、022年5月22日起,北京市朝阳区2地、通州区1地风险等级下调 ,其中朝阳区建外街道南郎社区降为低风险地区,朝阳区劲松街道农光东里社区 、通州区新华街道如意社区降为中风险地区 。 具体调整情况如下:朝阳区劲松街道农光东里社区:近14天累计报告5例本土确诊病例,即日起由高风险地区降为中风险地区。

最新中高疫情风险地区(最新中高风险地区名单地图)-第3张图片

全国中高风险地区怎么查

全国风险等级查询入口国务院微信小程序用户可通过微信搜索“国务院客户端”小程序 ,进入后点击“疫情风险查询 ”功能,即可查看全国中高风险地区实时名单。该平台数据由国家卫生健康委员会提供,更新及时且权威 。

选取“防疫查询”功能:在“城市服务”页面中 ,通过搜索或浏览找到“防疫查询 ”选项并点击。此功能专门提供疫情防控相关信息的查询服务。点击“全国中高风险疫情地区 ”:在“防疫查询”页面中,找到“全国中高风险疫情地区”选项并点击 。系统将自动加载并显示最新数据。

可以通过微信国家政务服务平台查看最新的全国中高风险疫情地区分布,具体步骤如下:进入微信国家政务服务平台:打开微信 ,在搜索栏输入“国家政务服务平台 ” ,进入该程序页面。点击各地疫情风险等级查询:在程序页面中,找到并点击“各地疫情风险等级查询”选项 。

可以通过支付宝中的风控地区查询功能来查看自己所在区域是否为中高风险地区,具体操作如下:工具/原料 华为P50HarmonyOS0.0支付宝80方法/步骤 第一步:打开手机进入支付宝 ,在首页点击国内新增。第二步:点击风险区域菜单。第三步:在疫情风险等级查询页面选取自己所在区域查看风险等级 。

在手机上查看全国中高风险疫情地区,可通过微信《扫码抗疫情》小程序实现,具体步骤如下:步骤一:进入《扫码抗疫情》小程序打开微信 ,点击顶部“搜索小程序”栏,输入“扫码抗疫情 ”,在搜索结果中选取并进入该小程序。

全国中高风险地区最新名单(附实时查询入口)

全国风险等级查询入口国务院微信小程序用户可通过微信搜索“国务院客户端”小程序 ,进入后点击“疫情风险查询”功能,即可查看全国中高风险地区实时名单。该平台数据由国家卫生健康委员会提供,更新及时且权威 。

最新全国风险地区名单可通过本地宝——全国疫情中高风险地区名单查询器实时查询 。查询平台:本地宝——全国疫情中高风险地区名单查询器查询入口:点击进入(实时更新)本地宝的全国疫情风险等级名单查询系统由小编们实时维护 ,风险地区有调整时会第一时间更新专题,确保用户获取的信息准确且及时。

全国中高风险地区名单可通过以下方式实时查询:国务院官方微信小程序:查询方式:直接点击进入该小程序,即可获取最新的全国风险等级信息。信息来源:数据来源于各地政府和卫健委的官方发布 ,确保信息的权威性和准确性 。

022年全国中高风险地区查询可通过以下两种主要方式实现:查询方式一:国务院客户端小程序——疫情风险等级查询入口获取:通过微信搜索“国务院客户端 ”小程序 ,进入后即可找到“疫情风险等级查询”功能入口。

想要实时了解中高风险地区的最新信息吗?请借鉴以下查询入口: 通过国务院官方微信小程序,直接点击进入获取最新风险等级信息。 上海本地宝也提供风险专题服务,同样点击进入获取全面数据 。请注意 ,以上数据仅限于中国大陆地区,不包括港澳台。信息权威来源于各地政府和卫健委的官方发布,确保准确性。

2022年全国中高风险地区查询方式入口

〖壹〗、022年全国中高风险地区查询可通过以下两种主要方式实现:查询方式一:国务院客户端小程序——疫情风险等级查询入口获取:通过微信搜索“国务院客户端”小程序 ,进入后即可找到“疫情风险等级查询 ”功能入口 。查询流程:进入小程序后,点击页面上部的查询按钮,系统将直接展示全国中高风险地区名单 ,信息一目了然,无需复杂操作。

〖贰〗、022年清明节期间,国内中高风险地区因疫情形势动态变化 ,无法直接列举具体地区名称,但可通过官方查询入口实时获取最新名单。

〖叁〗 、实时查询入口电脑端 国务院官方网站:通过国家卫生健康委员会或国务院客户端官方网站查询全国风险地区列表,数据权威且更新及时 。微信端 “国务院客户端”小程序:打开微信 ,搜索“国务院客户端”小程序;进入后点击“疫情风险查询 ”功能 ,支持按省份、城市或区县筛选,并可查看具体风险等级及防控政策。

〖肆〗、打开抖音APP首页:启动应用后,默认显示首页内容 ,点击页面顶部“同城 ”选项。进入抗疫频道:在同城界面中,点击页面上方的“抗疫”按钮,系统将跳转至抗疫专题页面 。查看风险地区名单:在抗疫频道页面中 ,点击顶部的“风险地区”选项,系统将显示包含武汉在内的全国中高风险地区实时名单 。

中高风险地区名单全国实时更新(附查询入口)

〖壹〗 、全国风险等级查询入口国务院微信小程序用户可通过微信搜索“国务院客户端 ”小程序,进入后点击“疫情风险查询”功能 ,即可查看全国中高风险地区实时名单。该平台数据由国家卫生健康委员会提供,更新及时且权威。

〖贰〗、最新全国风险地区名单可通过本地宝——全国疫情中高风险地区名单查询器实时查询 。查询平台:本地宝——全国疫情中高风险地区名单查询器查询入口:点击进入(实时更新)本地宝的全国疫情风险等级名单查询系统由小编们实时维护,风险地区有调整时会第一时间更新专题 ,确保用户获取的信息准确且及时。

〖叁〗、查询方式:点击进入上海本地宝的风险专题页面,可获取全面的风险地区数据。附加功能:关注微信公众号“上海本地宝”,在对话框搜索【风险】 ,即可便捷获取实时更新的全国疫情风险等级和中高风险地区名单 。注意:以上数据仅限于中国大陆地区 ,不包括港澳台。

上一篇:【有疫情地区进京政策,有疫情地区进京政策怎么办】
下一篇:无锡疫情严重地区(无锡疫情是哪个区)
相关文章

 发表评论

暂时没有评论,来抢沙发吧~