兰州疫情降风险地区(兰州疫情风险高还是低)

南城 9 2026-03-12 13:06:10

兰州雁滩金鹏小区什么时候降为低风险

〖壹〗、通过查询相关资料显示 ,兰州雁滩金鹏小区2022年8月28日降为低风险。兰州雁滩金鹏小区原为中风险地区 ,由于连续14天无增长病例,当地政府已于2022年8月28日将其降为了低风险地区 。

兰州疫情降风险地区(兰州疫情风险高还是低)-第1张图片

〖贰〗 、022年8月20日 。兰州雁滩金鹏小区位于兰州市城关区,截止2022年8月20日 ,兰州市属于我国疫情低风险地区,根据兰州市的防疫政策,只需要携带48小时内的核酸检测报告以及行程卡即可进入。

兰州疫情降风险地区(兰州疫情风险高还是低)-第2张图片

兰州什么时候解封

兰州疫情管控自2022年8月1日陆续解封后 ,漫步黄河边,不禁感慨万千。健康是人生根本 疫情的冲击让人们深刻认识到,身体健康才是人生的根本 。古人云:“体者 ,载知识之车寓道德之舍。”没有健康的身体,一切追求都将成为空谈。在生死面前,功名利禄不过是过眼云烟 。

兰州疫情降风险地区(兰州疫情风险高还是低)-第3张图片

兰州预计在11月中下旬左右实现疫情清零并全面解封 ,具体时间可能在11月15号前后,但需以官方通报为准。当前兰州疫情尚未完全结束,仍存在新增本土确诊病例和无症状感染者。

兰州封城时间为2022年对部分区域实行临时性管控措施的开始时间(具体时间未明确说明 ,但为一周内的某个时间点) ,解封时间预计在7月底或8月上旬,具体时间以官方通告为准 。

月5日0时—24时,兰州市新增确诊病例6例(均为无症状感染者转确诊病例) ,新增无症状感染者51例;自11月7日0时起,除七里河区外其他区县低风险区将有序恢复流动。

天 兰州疫情封了24天。 通过查询相关资料显示,兰州3月疫情4月11日结束的 。 今年兰州3月份的疫情是3月18日封控 ,4月11日才解封复工,封控时长24天。 11月中下旬解封。 兰州疫情尚未清零结束,由于仍有病例新增 ,因此短时间内是不能解封的 。

兰州城关区是中风险区吗

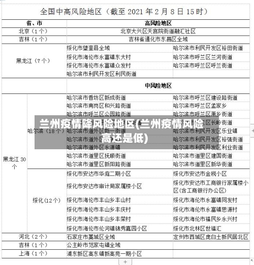
〖壹〗 、风险等级动态调整情况与2月25日第三次风险评估结果相比,合作市、华亭市、陇西县 、兰州城关区4个县市区由中风险区降为低风险区 。此次调整后,全省范围内已无中高风险区 ,实现全域低风险。当前疫情风险特征 本土传播风险:甘肃本土病例发生风险已处于较低水平,疫情传播链基本阻断。

〖贰〗、无症状感染者涉及甘肃、上海 、河南、广西、山东 、广东、江苏、江西 、海南、福建、四川11个省份,其中甘肃新增64例 。

〖叁〗 、不是。截止至2022年9月13日 ,甘肃省兰州市防疫要求规定 ,甘肃省兰州市已经实现新冠肺炎病例数清零的壮举,属于低风险地区,不是中高风险地区。兰州城关区任何人都可以去 ,只需要携带健康码和行程码即可 。

〖肆〗 、截至2022年8月31日,是低风险区,根据疫情变化而变化。城关是中高风险地区。

〖伍〗、自2021年10月24日9时起 ,兰州市城关区东湖小区、张掖市甘州区锦绣嘉苑(梁家墩镇六号村) 、张掖市甘州区龙王庙小区调整为中风险区 。以下是相关背景信息:调整依据:根据国务院联防联控机制有关规定,经专家组综合评估研判,甘肃省新冠肺炎疫情联防联控领导小组办公室研究决定进行此次调整。

兰州西固区封区了吗

解封了 ,7月24日解除大部分地区临时性封控,但城关区的管控在提及。而安宁区、西固区、红古区 、永登已连续几日无新增阳性,今起解除这些地区 ,但中高风险区域的临时性管控除外 。同时解除临时性管控地区的还有七里河南部农村区域,这意味着小区居民结束了两周不出不进的日子,生活也逐渐开始恢复正常。

自7月11日0时起 ,兰州市城关区、七里河区、西固区 、安宁区将实施一周临时性管控措施 ,具体内容如下:工作方式调整在兰所有党政机关、企事业单位、社会组织等实行弹性工作制或居家办公,确保工作正常运转。

封城措施:兰州并未进行全面封城,而是对城关区 、七里河区、西固区、安宁区等部分区域实行了一周临时性管控措施 。这一措施相对温和 ,旨在遏制疫情传播的同时,尽可能减少对市民生活的干扰 。 解封时间的灵活性:解封时间:兰州的解封时间预计在7月底或8月上旬,但具体时间以官方通告为准。

没有解封。根据疫情防控报告了解到 ,截止到2022年12月22日,甘肃省兰州市西固区京通易购产业园1号库属于高风险地区,所以没有解封 。解封 ,解除封禁,与封禁相反,是指对于已封锁账号或者网络地址进行解除的方式;也指封控区域重新开放。

低风险区截止2022年9月16日 ,兰州市西固区没有低 、中 、高风险区域,都是常态化防控区。低风险地区,又称“低风险区 ” ,指中风险区、高风险区所在县(市、区 、旗)的其他地区 。

上一篇:杭州近期哪些地区有疫情(杭州近期哪些地区有疫情发生)
下一篇:路过疫情地区赋黄码/路过疫情区健康码会变黄吗
相关文章

 发表评论

暂时没有评论,来抢沙发吧~