我国疫情各地区捐赠情况/疫情我国捐赠物资的具体情况

南城 14 2026-03-11 15:24:11

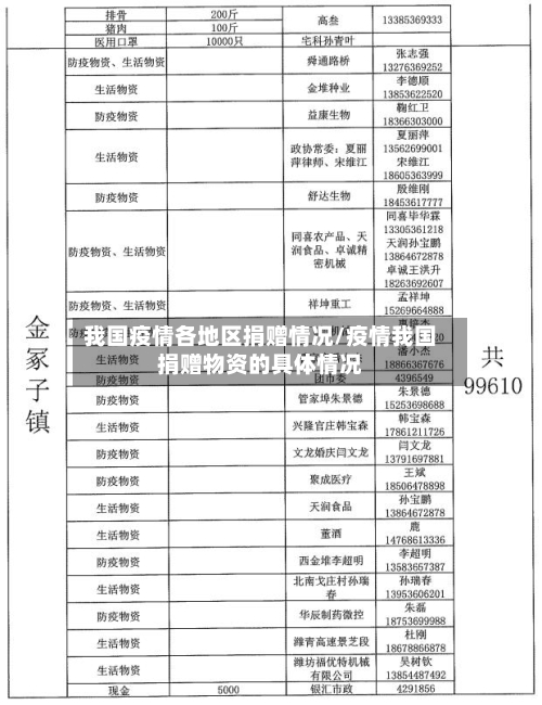
孟子基金会捐赠价值62万元防疫物资支援海南

孟子公益基金会向海南省捐赠了价值62万元的防疫物资,包括40万只医用外科手术口罩和10万只N95医用防护口罩 ,以支援当地抗疫工作 。捐赠背景与行动:海南省当前疫情防控形势复杂,孟子公益基金会迅速响应,根据海南疫情实际情况和社会需求评估 ,成立了“爱心支援海南项目组 ”,紧急开展募捐行动。

我国疫情各地区捐赠情况/疫情我国捐赠物资的具体情况-第1张图片

驰援战疫!上海家化捐赠价值逾300万元现金及物资

〖壹〗 、上海家化向中国青少年发展基金会以及上海市慈善基金会捐赠总计价值逾300万元的现金及物资,全力支持国家抗击新型肺炎疫情 ,具体信息如下:捐赠对象与调配情况向中国青少年发展基金会捐赠 ,这些捐赠物资将由该基金会统一调配至湖北省各个防疫物资短缺的下属市州。通过上海市慈善基金会定向捐赠给上海部分医疗机构 。

我国疫情各地区捐赠情况/疫情我国捐赠物资的具体情况-第2张图片

〖贰〗、对医护及病患的直接援助快速响应机制:1月23日武汉封城当日,东风日产成立应急领导小组,统筹信息收集与资源调配。物资与资金支持:日产汽车公司、日产(中国)及合资公司联合捐赠500万元及10万只口罩 ,缓解一线燃眉之急。

第十七届(2020)中国慈善榜发布

第十七届(2020)中国慈善榜于6月16日正式发布,受新冠肺炎疫情影响,本次发布采用线上直播形式 ,同步揭晓多个榜单并表彰年度慈善典范 。核心榜单数据慈善家捐赠 上榜慈善家共118位(对),合计捐赠55036亿元,平均捐赠额4619万元 ,同比上涨近1200万元 。

容祖儿和李克勤因积极投身慈善公益事业,获第十七届(2020)中国慈善榜“年度慈善明星”奖。以下是详细介绍:奖项背景:第十七届(2020)中国慈善榜于6月16日在北京举行,该榜单由《公益时报》社编制发布。

019年 ,北师大中国公益研究院与世界公益学院联合发布了中国捐赠百杰榜,其中爱尔眼科创始人陈邦等慈善家上榜 。同年,第十七届中国慈善榜正式发布 ,有118位(对)慈善家上榜。2020年 ,福布斯中国发布了第14期中国慈善榜,共605家企业和人士上榜。

019年,北师大中国公益研究院和世界公益学院共同发布了中国捐赠百杰榜 ,爱尔眼科创始人陈邦等人名列其中 。2020年,第十七届中国慈善榜正式发布,共有118位(对)慈善家上榜 ,涉及605家企业。同一年,福布斯中国发布了第14期中国慈善榜,展示了当年的捐赠情况。

甄子丹荣获第十七届(2020)中国慈善榜“年度慈善明星”奖项 ,其多年来在公益领域的身体力行与持续贡献获得高度认可 。以下从多个维度梳理其慈善行动与影响:核心慈善成就与荣誉奖项背景:中国慈善榜“年度慈善明星 ”旨在表彰通过公益理念推广与实际行动支持慈善事业发展的公众人物。

朔城区委统战部组织区工商联、新联会开展捐赠活动抗击疫情

疫情命令:10月1日疫情发生后,朔城区委统战部、区工商联 、区新联会迅速行动,积极发挥职能优势 ,动员全区民营企业家和新的社会阶层人士主动担当作为,同心聚力抗击疫情。捐赠主体与行动 民营企业家与新的社会阶层人士:众多民营企业家和新的社会阶层人士纷纷响应号召,积极捐助善款 ,以实际行动支持 、支援全区疫情防控工作 。

朔城区新联会工会委员会第一次会员代表大会于5月12日上午在爱心职业学校召开 ,会议明确了工会委员会的选举结果及未来发挥的五大作用。

朔城区新联会于1月12日组织理事会员赴广武世界滑雪场开展“激扬中国梦 快乐冰雪行”主题活动,通过冰雪运动推广普及、文化生活丰富及全民健身理念传播,助力体育事业与地方文旅融合发展。活动背景与参与人员目的:推广冰雪运动、活跃理事会员文化生活 、激发参与热情 ,营造“全民参与、全民共享”的冰雪运动氛围 。

月31日上午,山西省委统战部新阶层处副处长许军军带队赴朔州市朔城区,就新的社会阶层人士统战工作开展调研 ,朔州市、朔城区统战部门相关负责人及新联会代表参与座谈交流 。调研行程与参与人员调研组人员:山西省委统战部新阶层处副处长许军军带队。

上一篇:贵阳是几级地区疫情防控/贵阳是否疫区
下一篇:【英国各地区疫情情况,英国各州疫情排名】
相关文章

 发表评论

暂时没有评论,来抢沙发吧~