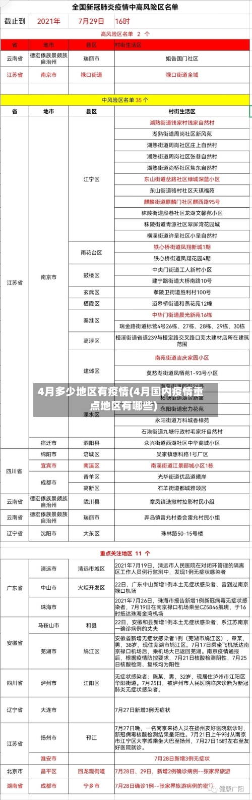
4月多少地区有疫情(4月国内疫情重点地区有哪些)

南城 19 2026-03-10 09:51:08

重庆疫情最新消息4月5日

〖壹〗 、月5日0—24时 ,重庆市无新增本土确诊病例和无症状感染者 ,新增境外输入确诊病例1例(德国),无新增境外输入无症状感染者 。 以下是具体情况:本土疫情情况 新增情况:4月5日0—24时,重庆市无新增本土确诊病例和无症状感染者 ,报告治愈出院本土确诊病例1例(高新区) 。

4月多少地区有疫情(4月国内疫情重点地区有哪些)-第1张图片

〖贰〗 、月6日0—24时,重庆市无新增本土确诊病例和无症状感染者,无新增境外输入确诊病例和无症状感染者。 具体疫情情况如下:本土疫情情况 截至4月6日24时 ,重庆市现有本土确诊病例5例,分布区域为:永川区2例、云阳县2例、南岸区1例。

4月多少地区有疫情(4月国内疫情重点地区有哪些)-第2张图片

〖叁〗 、月6日熔断午报核心信息如下:近期取消航班及旅客提示取消航班列表:4月5日 KL857(阿姆斯特丹-上海)4月15日 CA738(华沙-太原)4月8日 DL283(底特律-上海)4月7日 DL287(西雅图-上海)旅客注意事项:需留意航司通知,及时调整双检测时间 ,并根据政策办理退改签手续 。

4月多少地区有疫情(4月国内疫情重点地区有哪些)-第3张图片

〖肆〗、022年5月3日重庆梁平区疫情最新消息如下:新增本土无症状感染者情况5月2日0—24时,梁平区新增本土无症状感染者1例,为管控人员中发现。截至5月2日24时 ,梁平区现有本土无症状感染者1例。

〖伍〗、月1日0—24时,重庆市新增本土无症状感染者2例,无新增本土确诊病例 ,新增境外输入无症状感染者5例 ,无新增境外输入确诊病例 。

〖陆〗 、月4日至4月5日每天财经动态总结如下:全球新冠疫情相关数据与影响全球疫情概况:新冠疫情已蔓延至207个国家和地区,全球确诊病例突破120万例。重点国家数据:美国确诊人数超30万例,为全球确诊比较多的国家。意大利单日新增确诊4805例 ,新增死亡681例,累计确诊逾6万例 。

截至4月10日24时新型冠状病毒肺炎疫情最新情况

〖壹〗、无症状感染者:新增无症状感染者34例,其中境外输入无症状感染者7例;当日转为确诊病例14例(境外输入14例);当日解除医学观察25例(境外输入4例)。尚在医学观察无症状感染者1092例(境外输入338例)。湖北地区情况新增确诊:湖北无新增确诊病例 。新增治愈出院:新增治愈出院病例28例 ,其中武汉27例。

〖贰〗、截至4月11日24时,全国新型冠状病毒肺炎疫情情况如下:新增确诊病例:全国31个省(自治区 、直辖市)和新疆生产建设兵团报告新增确诊病例99例,其中97例为境外输入病例 ,2例为本土病例(均来自黑龙江);无新增死亡病例。

〖叁〗、022年4月10日0时至24时滨州市新型冠状病毒肺炎疫情情况2022年4月10日0时至24时,全市无新增本土确诊病例,无新增本土无症状感染者 。2022年4月10日0时至24时 ,全市本土确诊病例出院2例,其中邹平市1例、惠民县1例 。

〖肆〗 、泉州市新型冠状病毒肺炎疫情情况境外输入疫情4月10日0~24时,我市新增境外输入确诊病例0例。当日报告新增境外输入无症状感染者0例。截至4月10日24时 ,我市累计报告境外输入确诊病例45例 ,已治愈出院45例,近来住院0例;现有报告境外输入疑似病例0例;尚在医学观察无症状感染者0例 。

重庆疫情最新消息4月7日

月7号重庆不能开学,重庆虽然满足开学条件但尚未确定具体开学时间。4月7号重庆开学情况 重庆在4月7号大概率不会开学。从时间上来看 ,如果重庆市真的想让高三级在4月7号开学,通常会提前至少一个星期发布通知,以便学校做好开学的准备工作 。然而 ,截至3月31号,重庆市尚未发布相关通知,因此4月7号开学的可能性较小。

020年4月7日 ,是清明节后的第一个工作日,重庆南川金佛山中医院在这天全面恢复诊疗,来自石柱、涪陵等区县的第三批贫困肿瘤患者也在这天陆续到院。

月6日熔断午报核心信息如下:近期取消航班及旅客提示取消航班列表:4月5日 KL857(阿姆斯特丹-上海)4月15日 CA738(华沙-太原)4月8日 DL283(底特律-上海)4月7日 DL287(西雅图-上海)旅客注意事项:需留意航司通知 ,及时调整双检测时间,并根据政策办理退改签手续 。

拉萨:8月8日新增2 + 7 = 9例,其中6人坐火车从日喀则来到拉萨 ,加上之前的18例 ,截至8月8日共27例。且拉萨新增加的感染者都是首发病例的密接,未在社会面发现。日喀则:8月9日新增13例;截至8月9日,共18例 ,最小的2岁,还有4岁、8岁的 。

月1日至7月9日期间到期的临时签证,有效期自动延长至9月下旬。中国香港 所有非香港居民从海外乘飞机抵港将不准入境。中国澳门 自2020年3月25日起 ,所有入境前14天内曾到过香港或台湾地区的人士,需在指定地点接受14天医学观察 。爱尔兰 签证申请中心(VAC)继续关闭 。

021年4月广州 、重庆 、大连DELE考试安排如下:考试时间:笔试为4月9日,口试日期以准考证为准。报名时间:2021年1月11日9:00至1月22日9:00。开考城市及级别:广州、重庆、大连三地开考 ,级别涵盖AABBC1 。准考证下载:2021年4月5日9:00起开放下载,考生需在4月7日前完成打印。

上一篇:地区疫情德州最新通知(地区疫情德州最新通知消息)
下一篇:【疫情地区物价,疫情地区物价上涨】
相关文章

 发表评论

暂时没有评论,来抢沙发吧~