礼易号
  • 首页
  • 礼易科技
  • 山西新闻
  • 端游攻略
  • 生活问答
  • 汽车维保
首页 端游攻略
  • 滨州疫情风控地区查询(滨州疫情风控地区查询电话)

    滨州疫情风控地区查询(滨州疫情风控地区查询电话)

    端游攻略 •2026-03-01

    滨州滨城区关于划定新冠肺炎风险区域的通告 〖壹〗、关于划定新冠肺炎风险区域的通告根据滨州市委统筹疫情防控和经济运行工作领导小组印发的《滨州市新冠肺炎疫情“三区”管控工作实施意见》,结合我区疫情防控形势...

    滨州疫情风控地区查询
  • 【滨州疫情属什么等级地区,滨州疫情分布地区】

    【滨州疫情属什么等级地区,滨州疫情分布地区】

    端游攻略 •2026-03-01

    山东滨州属于什么风险地区 〖壹〗、在。根据中国地震局的数据,山东滨州位于华北地震带附近,地震活动频繁。虽然过去几十年来没有发生过大规模地震,但地震是一种自然灾害,无法完全预测和排除。根据地震局的监测和...

    滨州疫情属什么等级地区
  • 亚太地区最新疫情消息/亚太地区最新疫情消息数据

    亚太地区最新疫情消息/亚太地区最新疫情消息数据

    端游攻略 •2026-03-01

    非典期间,民航是怎么熬过来的? 〖壹〗、非典期间,民航业通过分阶段应对、削减运力、保障货运、等待市场自然复苏等方式熬过了艰难时期。具体如下:初现期(3月):影响初显,行业保持稳定 2月非典疫情处于爆发...

    亚太地区最新疫情消息
  • 【疫情广东高风险地区,广东省疫情高风险区】

    【疫情广东高风险地区,广东省疫情高风险区】

    端游攻略 •2026-03-01

    广东哪些地方是疫情中高风险地区? 中山市南区良都1个社区8月3日评定为高风险区域,提示该社区近期蚊媒密度较高或存在病例聚集。社区管理方需强化环境整治,定期开展灭蚊行动,居民应配合减少户外暴露时间,尤其...

    疫情广东高风险地区
  • 【疫情地区多久恢复快递,疫情区的快递什么时候能发】

    【疫情地区多久恢复快递,疫情区的快递什么时候能发】

    端游攻略 •2026-03-01

    疫情管控快递延长多久? 义乌因疫情将静默管理期限从3天延长至7天,导致快递发货受阻。具体分析如下:管理期限调整背景义乌市自8月11日零时起全域实施静默管理,原计划通过短期封控控制疫情传播。但截至8月1...

    疫情地区多久恢复快递
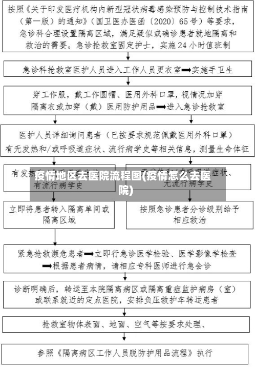
  • 疫情地区去医院流程图(疫情怎么去医院)

    疫情地区去医院流程图(疫情怎么去医院)

    端游攻略 •2026-03-01

    隔离点三区两通道设置要求,隔离点三区两通道流程图 三区不同区域之间应有严格分界,需采取物理隔断方式进行隔离,并设置明显标识。两通道应包括工作人员通道和集中隔离人员通道。两通道不能交叉,尽量分布在场所两...

    疫情地区去医院流程图
  • 【锦江疫情风险地区,锦江区风险等级】

    【锦江疫情风险地区,锦江区风险等级】

    端游攻略 •2026-03-01

    成都高新香榭世界小区疫情病例具体情况 〖壹〗、月7日18时—11月8日18时,成都市新增报告7例新冠肺炎本土确诊病例,其中1例位于高新区香榭世界小区三期,具体信息如下:病例基本情况:性别年龄职业:男,...

    锦江疫情风险地区
  • 南京疫情地区图(南京疫情地区图最新)

    南京疫情地区图(南京疫情地区图最新)

    端游攻略 •2026-03-01

    南京疫情封控区有哪些? 〖壹〗、封控区范围:南秀村12号小区、北京西路7号院内(北京西路5 - 1号楼、北京西路7 - 3号南北楼)。管控要求:实行“区域封闭、足不出户、服务上门”。〖贰〗、南京疫情封...

    南京疫情地区图
  • 南山区疫情地区划分最新(南山区疫情风险等级)

    南山区疫情地区划分最新(南山区疫情风险等级)

    端游攻略 •2026-03-01

    深圳南山街道龙海家园等地划分封控区、管控区和防范区 深圳南山街道龙海家园等地封控区、管控区和防范区的划分情况如下:封控区:龙海家园第1栋被划定为封控区。执行“区域封闭、足不出户、服务上门”的政策。管控...

    南山区疫情地区划分最新
  • 疫情最新消息三明地区(三明疫情实时动态)

    疫情最新消息三明地区(三明疫情实时动态)

    端游攻略 •2026-03-01

    福建三明是否高风险区 三明市不是高风险地区,由于三明市的管控工作做的比较好,加之外来人员不是特别多,三明长期都不是高风险地区。不是。通过查询福建三明地区疫情防控部门要求显示:截止2022年9月19日,...

    疫情最新消息三明地区
  • 首页
  • 上一页
  • 79
  • 80
  • 81
  • 82
  • 83
  • 84
  • 85
  • 86
  • 87
  • 88
  • 下一页
  • 尾页

最近发表

  • 【疫情告急地区,疫情“告急”】
  • 【贵州疫情地区外出要求,贵州疫情出省规定】
  • 疫情死亡率比较高的地区(疫情死亡人数比较多的地方)
  • 【疫情风险地区分类表河北,河北疫情风险评估等级】
  • 扶绥疫情风险地区查询(扶绥疫情通报)
  • 【洛阳疫情属于高危地区吗,洛阳疫情属于高危地区吗最新消息】
  • 重庆疫情重点管控地区/最新重庆疫情防控级别
  • 【疫情下的民族地区有哪些,疫情 民族】
  • 新冠疫情有无风险地区吗/新冠肺炎无风险地区
  • 徐州市疫情什么风险地区(徐州市疫情什么风险地区啊)

热门文章

  • 【各大地区疫情结束时间表,全国疫情结束时间倒计时】2026-03-02
  • 疫情真实存在的国家和地区(疫情真实情况曝光!全世界都倒吸一口冷气)2026-02-28
  • 【疫情感染地区时间轴,疫情感染城市顺序】2026-03-01
  • 无疫情地区车辆限行规定(疫情期间不限行)2026-03-02
  • 深圳地区疫情政策查询官方网站/深圳市疫区2026-03-01
  • 【西藏地区疫情最新消息,西藏地区疫情最新消息数据】2026-03-01
  • 猪瘟在哪几个地区有疫情/猪瘟疫情最新三个省2026-03-01
  • 阿里地区普兰县疫情通报(阿里普兰县有多少人口)2026-03-04

© 2026 礼易号 京ICP备1111040123号-1