礼易号
  • 首页
  • 礼易科技
  • 山西新闻
  • 端游攻略
  • 生活问答
  • 汽车维保
首页 山西新闻
  • 【青海地区分几类疫情防控,青海省疫情属于几级】

    【青海地区分几类疫情防控,青海省疫情属于几级】

    山西新闻 •2026-03-09

    青海部署境外输入性风险防控工作 青海针对境外输入性风险上升趋势,从多方面部署防控工作,具体情况如下:西宁市防控举措 设立接待服务点:西宁市作为青海省的政治经济文化中心,对外交流活跃,有大量外籍人士在西...

    青海地区分几类疫情防控
  • 新余是否有疫情地区了/新余有新冠肺炎吗

    新余是否有疫情地区了/新余有新冠肺炎吗

    山西新闻 •2026-03-09

    新余为什么还不能收快递 通过查询相关信息受到疫情的影响,截止到2022年11月5日江西新余实行部分区域静态管理政策,而的快递也因为疫情延迟配送,具体还得看全国疫情好转情况,近来不确定恢复正常的时间。江...

    新余是不是有疫情地区了
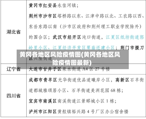
  • 黄冈各地区风险疫情图(黄冈各地区风险疫情图最新)

    黄冈各地区风险疫情图(黄冈各地区风险疫情图最新)

    山西新闻 •2026-03-09

    黄冈市长,哭了 〖壹〗、月16日,黄冈市委副书记、市长邱丽新在同湖南支援黄冈医疗队交流时,讲到动情处不禁哽咽,表达了对湖南医疗队的感恩之情。哽咽原因:邱丽新在交流中表示,黄冈疫情严重,重症、危重症病人...

    黄冈各地区风险疫情图
  • 【深圳疫情隔离人员地区,深圳防疫隔离】

    【深圳疫情隔离人员地区,深圳防疫隔离】

    山西新闻 •2026-03-09

    深圳疾控提醒:近期到过上海浦东新区请报备 月29日上海浦东新区新增1例本土无症状感染者,深圳市疾控中心发布相关提醒,12月20日(含)以来有上海浦东新区旅居史的来(返)深人员需主动报备。 具体内容如下...

    深圳疫情隔离人员地区
  • 2000年疫情地区(2000年左右的疫情)

    2000年疫情地区(2000年左右的疫情)

    山西新闻 •2026-03-09

    2000年到2012年中国都发生了那些大事? 001年1月10日,中国成功发射神舟二号无人飞船。这是中国载人航天计划中第二艘无人实验飞船,标志着中国航天技术的重要进步。2010年4月14日,青海省玉树...

    2000年疫情地区
  • 【疫情地区重点核验是什么,疫情重点地区原则上是指】

    【疫情地区重点核验是什么,疫情重点地区原则上是指】

    山西新闻 •2026-03-09

    疫时通优先核验是什么意思 〖壹〗、疫时通优先核验的意思是:有疫时通证明的优先进行核酸检验。疫时通是灵锡app的一个功能,主要用来申请疫情防控应急通行证,疫时通优先核验就是拥有疫时通证明的优先进行核酸检...

    疫情地区重点核验是什么
  • 【上海疫情顺丰停发地区,上海疫情顺丰停发地区有哪些】

    【上海疫情顺丰停发地区,上海疫情顺丰停发地区有哪些】

    山西新闻 •2026-03-09

    上海疫情为什么把京东和顺丰快递停掉了? 〖壹〗、上海疫情期间京东和顺丰快递“停掉”是多重因素叠加的结果,并非简单行政命令,具体原因如下:城市封控措施限制人员和车辆流动疫情大规模爆发后,上海市政府为快速...

    上海疫情顺丰停发地区
  • 【厦门疫情中风险地区航班,疫情中高风险地区厦门】

    【厦门疫情中风险地区航班,疫情中高风险地区厦门】

    山西新闻 •2026-03-07

    厦门今天航班为什么取消 疫情原因。通过查询相关资料显示,截止到2022年8月20日,厦门属于疫情高风险地区,根据相关防疫规定,对西安门部分地区进行封控管理,因此厦门航班会取消所有的通运航班。航班延误/...

    厦门疫情中风险地区航班
  • 疫情影响地区怎么查询(疫情影响地区怎么查询疫情情况)

    疫情影响地区怎么查询(疫情影响地区怎么查询疫情情况)

    山西新闻 •2026-03-07

    手机上怎么查询当地的疫情信息 〖壹〗、在手机上查询当地疫情信息,可通过微信的城市服务功能实现,具体操作步骤如下:工具/原料 手机:以小米9(系统MIUI12 27)为例,其他品牌手机操作逻辑类似。软件...

    疫情影响地区怎么查询
  • 上海疫情重点地区核验/上海规定疫情重点地区是哪些城市

    上海疫情重点地区核验/上海规定疫情重点地区是哪些城市

    山西新闻 •2026-03-07

    上海卫健委离开上海有什么手续 〖壹〗、上海低风险地区非必要不离沪,中风险地区人员不得离沪。疫情防控:对入境人员实施“1477”健康管理措施,即先实施14天集中隔离医学观察,继续实施7天居家健康观察,再...

    上海疫情重点地区核验
  • 首页
  • 上一页
  • 26
  • 27
  • 28
  • 29
  • 30
  • 31
  • 32
  • 33
  • 34
  • 35
  • 下一页
  • 尾页

最近发表

  • 国内疫情重点地区台州市/台州是疫情重点地区吗
  • 上海疫情输出地区/上海疫情疫区
  • 郑州算不算无疫情地区/河南郑州市不是疫情区
  • 【近来全国疫情风险地区,近来全国疫情分布情况】
  • 中国重点疫情地区名单/中国重点疫区有哪些城市最新
  • 【青岛地区疫情图,青岛地区疫情图表】
  • 【衡水桃城区疫情地区划分,衡水市桃城区新冠】
  • 【普宁是啥地区的啊疫情,普宁是啥地区的啊疫情情况】
  • 远东地区口岸疫情(远东地区具体指哪里)
  • 疫情哪些地区停学(哪些地区学校停课)

热门文章

  • 【各大地区疫情结束时间表,全国疫情结束时间倒计时】2026-03-02
  • 疫情真实存在的国家和地区(疫情真实情况曝光!全世界都倒吸一口冷气)2026-02-28
  • 【疫情感染地区时间轴,疫情感染城市顺序】2026-03-01
  • 无疫情地区车辆限行规定(疫情期间不限行)2026-03-02
  • 深圳地区疫情政策查询官方网站/深圳市疫区2026-03-01
  • 【西藏地区疫情最新消息,西藏地区疫情最新消息数据】2026-03-01
  • 猪瘟在哪几个地区有疫情/猪瘟疫情最新三个省2026-03-01
  • 阿里地区普兰县疫情通报(阿里普兰县有多少人口)2026-03-04

© 2026 礼易号 京ICP备1111040123号-1